![]()
Wo brauch ich welche App ?
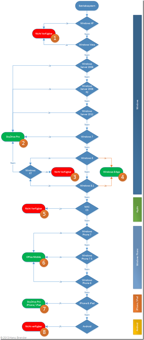
Oder welches Programm ist notwendig, um Bibliotheken aus dem SharePoint Server auf ein lokales Gerät zu synchronisieren? Microsoft hat sich bei der Namensgebung etwas unglücklich verhalten. SkyDrive vs. SkyDrive Pro. Während wir bei SkyDrive von der Konsumer-Variante sprechen, benötigen wir SkyDrive Pro nur im Zusammenspiel mit SharePoint Server. Wer hier nach SkyDrive sucht, ist falsch, aber auch dazu habe ich eine graphische Übersicht erstellt.
und hier die Link-Liste mit Hinweisen zum Download, etc…
|
SkyDrive Pro wird weder von Windows XP noch von Windows Vista unterstützt. Wer unter diesen Betriebssystemen Daten mit einen SharePoint synchronisieren möchte, der muss sich mit SharePoint Workspace 2010 begnügen. Dazu gibt es auch meinem Blog noch jede Menge zusätzliche Informationen. |
|
| Mit Ausnahme von Windows RT (Surface RT) ist SkyDrive Pro unter den angegebenen Windows Betriebssystemen installierbar. Normalerweise kommt SkyDrive Pro mit Office 2013, aber Microsoft hat SkyDrive Pro auch als Standalone Version zum Download zur Verfügung gestellt. | |
| Wie unter 2 schon erläutert, verhindern technische Restriktionen eine Implementierung von SkyDrive Pro unter Windows RT. Dabei ist es egal, ob Sie Windows 8 oder Windows 8.1 verwenden. | |
| Windows 8 und Windows 8.1 Benutzer profitieren von der SkyDrive Pro Modern App, die Sie hier aus dem Windows Store herunterladen können. Wenn Sie Windows RT verwenden, können Sie mit dieser App allerdings nur Online arbeiten. Optimal ist es für Windows 8 und Windows 8.1 also, sowohl die Integration in den klassischen Desktop (siehe 2) als auch die SkyDrive modern App zu installieren. |
|
| Mac Benutzer haben derzeit noch keine Möglichkeit, SharePoint Server Bibliotheken für den Offline Einsatz zu synchronisieren. | |
| Windows Phone erhalten mit Office Mobile für Windows 7 oder Office Mobile für Windows 8 die Möglichkeit, Zugriff auf die SharePoint Server Bibliotheken zu erhalten. | |
| Über den Apple Store können iPhone und iPad Benutzer die SkyDrive Pro App herunterladen. Diese App kann nur in Verbindung mit Office 365 Kunden benutzt werden (SharePoint Online). Ein Zugriff auf SharePoint Server on Premise ist nicht möglich. Zudem müssen hier die Lizenzbestimmungen beachtet werden! | |
| Android Benutzer haben derzeit auch keine Möglichkeit, SharePoint Bibliotheken Offline zu benutzen |
Natürlich können Sie von jedem Gerät, welches einen Browser beinhaltet, auf Ihre SharePoint Bibliotheken zugreifen. Dazu ist allerding immer eine Internet-Verbindung notwendig.
Nur SkyDrive Pro (und eingeschränkt SharePoint Workspace 2010) erlauben das Bearbeiten von Dokumenten und Dateien ohne Internetverbindung (Offline).
Entdecke mehr von Hans Brender's Blog
Melde dich für ein Abonnement an, um die neuesten Beiträge per E-Mail zu erhalten.

Windows 8 does include a Metro-style SkyDrive app in-box. But as with other mobile apps, the Metro-style SkyDrive app does not provide any way for you to sync SkyDrive-based content from the cloud to your PC. Instead, you will need to install the desktop SkyDrive application, which provides a File Explorer-based interface for accessing the contents of your SkyDrive storage.
LikeLike
Mit dem Android – App SPConnect kann man auf die Sharepoint-Bibliotheken zugreifen!
LikeLike