Es gibt verschiedene Möglichkeiten, die Datenbank des Business Contact Managers von der Version 2007 auf die Version 2010 zu migrieren.
die interne Migration ist die einfachste. Wenn aber am Ende der Migration die Fehlermeldung
oder
auftritt, dann ist guter Rat teuer. Die Probleme sind vielfältig. Bei meinem Kunden war folgende Voraussetzung:
Leider stieg der Export innerhalb des XP Clients im BMC 2007 aus, es konnte kein Export durchgeführt werden. Ich habe dann die mdf und ldf Files des SQL Servers herauskopiert.
Der erste Fehler ist gemein. Der Kunde hat natürlich den neuen Windows 7 Rechner mit neuem Namen versehen. Und in der Tabelle OrgTable der Datenbank ist der Rechnername unter dem Feld “SharedServer” eingetragen. Der muss für das Zielsystem angepasst werden. Dies habe ich unter einem eigenständigen SQL Server 2008 durchgeführt. Danach wurde ein Backup der Datenbank erzeugt.
Die obigen 2. Meldung hätte nicht passieren dürfen, weil ich das Attachen der mdf und ldf Daten mit einem SQL Server 2008 R2 durchgeführt haben und die Datenbank dann für den BCM 2010 (SQL Server 2008) nicht mehr geeignet ist.
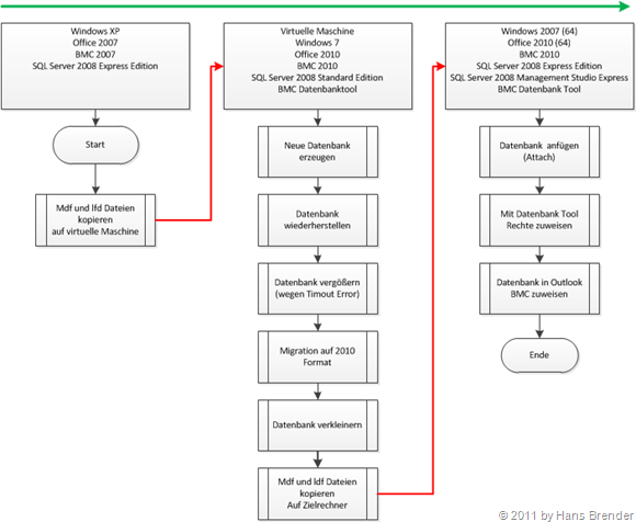
Datenbank Migration BMC 2007 zu 2010
Ein erster Ansatz mit verschiedenen Möglichkeiten und Methoden ist hier zu finden. Aber egal, welche Mittel wir wählen, wenn die Datenbank groß ist, kann es bei der Migration zu weiteren Fehler kommen, und man muss dann die Logfiles untersuchen, warum die Migration fehlgeschlagen ist. Leider ist Microsoft hier einen Denk- und damit Programmierfehler unterlaufen. Aus Sicherheitsgründen, wenn was schieflaufen sollte, wird ein Backup der Datenbank erstellt. Danach werden die bestehenden ca. 70 Tabellen und auch 70 Ansichten programmatisch erweitert und in das BMC Datenbankformat 2010 gebracht. Der Nachteil dieser Konvertierung an einer Datenbank: die Datenbank wird während dieser Aktion um ein vielfaches ihrer ursprünglichen Größe erweitert.
Und leider haben die Programmierer nicht daran gedacht, dass der Business Contact Manager mit dem frei verfügbaren, aber limitierten SQL Server 2008 Express Edition ausgeliefert wird. Die hat aber von Haus aus ein Limit von 4 GB pro Datenbank. Und bei der Konvertierung kann dieses Limit überschritten werden. Die Konvertierung bricht dann mit einem nicht aussagekräftigem Fehler ab. Der “normale” Anwender kann dann nichts tun. In den Logfiles des SQL Servers finden sich dann folgende Fehler:
spid53,Unbekannt,CREATE DATABASE or ALTER DATABASE failed because the resulting cumulative database size would exceed your licensed limit of 4096 MB per Datenbank.,,,,
Lösung für den Kunden
Ich habe mich beim Testen auf einem virtuellen Client dazu entschlossen, den SQL Server 2008 Express Edition auf den SQL Server 2008 Standard Edition anzuheben, um dieses Limit, zumindest für die Migration zu umgehen. Dies wurde realisiert mittels eines virtuellen Clients (Windows 7 64 Bit, Office 010 64 Bit, BMC 2010) mit 4 GB RAM. Dies bedeutet, sie benötigen jemanden, der einen SQL Server 2008 Standard Edition besitzt!!
Auf dem Übergangssystem (auch virtuell) sollten jetzt installiert sein:
| Windows 7 (64 Bit) | |
| Office 2010 mit Business Contact Manager 2010 (64 Bit) | Mit der Installation des Business Contact Manger 2010 wird auch eine 32Bit Variante des SQL Server 2008 installiert |
| die 32 Bit Variante (x86) des SQL Server 2008 Standard Edition | Installieren Sie den SQL Server 2008 Standard Edition, in dem Sie die vorhandene “freie” SQL Server 2008 Express Edition auf die Vollversion anheben! |
| Business Contact Manager Datenbanktool für Outlook 2010 |
Wie oben beschrieben stand ein SQL Backup der Datenbank zur Verfügung (mit geändertem Rechnername. Die nachfolgenden Schritte beschreiben das weitere Vorgehen.
Haben Sie nur die Datenbankdateien .mdf und .ldf dann überspringen sie die Wiederherstellung und machen weiter mit Anfügen einer Datenbank
Wiederherstellung
Wiederherstellung einer Datenbank auf dem SQL Server 2008 (Standard Edition) bei Vorhandensein einer Sicherung aus dem SQL Server (.bak)
Erzeugen einer neuen (leeren) Datenbank.
Wiederherstellen eines 2007 Backups
Auswählen des Backup-Mediums (vom Medium)
Hinzufügen der Backup-Datei
Es handelt sich hier um eine SQL Server Backup
und hinzufügen
den Haken beim Wiederherstellen nicht vergessen
und dann auf Optionen wechseln, dort ist der Haken bei “Vorhandene Datenbank überschreiben” zu setzen
Mit dem anschließendem “OK” wird die Datenbank wiederhergestellt.
Alternative: Anfügen einer Datenbank (Vorhandensein von .mdf und .ldf Dateien)
Kopieren Sie die vorhandenen .mdf und .ldf an den Standardort für die Datenbankdateien im SLQ Server C:\Program Files (x86)\Microsoft SQL Server\MSSQL10.MSSMLBIZ\MSSQL\DATA
Starten Sie das SQL Server Management Studio des SQL Servers und wechseln Sie auf Datenbanken
Fügen Sie die Datenbank dem SQL Server hinzu (Attach)
Vergrößern der Datenbank
Die Eigenschaften der Datenbank zeigen uns die Größe an: 2352 MB
während der nachstehend beschriebenen Migration kann es zu TimeOut-Fehlern kommen. Immer dann, wenn der SQL Server die Datenbank dynamisch vergrößern will, also an das Betriebssystem den Befehl zum vergrößern des Files übergibt, muss der SQL Server warten. Das wiederum mag das Konvertierungsprogramm nicht und bricht mit einer Fehlermeldung ab.
Abhilfe: Vergrößern Sie die Datenbank. Tragen Sie dazu in den Eigenschaften der Datenbank unter Dateien einen größeren Wert ein.
Migration der Datenbank
jetzt starten wir das “Business Contact Manager-Datenbanktool für Outlook 2010” welches Microsoft hier zur Verfügung stellt.
wir wählen migrieren
Die Datenbankinstanz ist der Name des SQL Servers und kann übernommen werden.
als nächstes sollte die soeben wiederhergestellte Datenbank erscheinen bzw. ausgewählt werden.
Das Programm erstellt eine Sicherheitskopie
jetzt wird die Datenbank konvertiert (2007 auf 2010). Das Datenbanktool läuft bedauerlicherweise auch noch in einen Time-Out, wenn die Datenbank nicht schon vorher auf eine akzeptable Größe gebracht wurde. Und der SQL Server nimmt sich den gesamten Hauptspeicher, der ihm zugewiesen wurde.
Im SQL Server Management Studio sieht unsere Datenbank jetzt wie folgt aus:
zu beachten ist die Größe, die jetzt durch Task, Verkleinern, Datenbank auf eine vernünftige Größe reduziert wird. (wir müssen die Datenbank unter das Limit des SQL Server 2008 Express Edition (4 GB) bringen. Denn das ist ja das Limit der Datenbank auf unserem Zielsystem:
Sollten Sie Probleme bei der Verkleinerung haben (TimeOut) beenden Sie den SQL Server in den Diensten und starten in anschließen neu. Das Ergebnis nach der Verkleinerung:
Die Datenbank wurde damit auf das 2010er Format des Zielsystems gebracht. Jetzt müssen die mdf und ldf Dateien noch auf das Zielsystem gebracht werden.
Wichtig: Sollte die Datenbankgröße größer 4 GB sein (mdf) so müssen weitere Schritte unternommen werden, diese zu verkleinern. Das Zielsystem ist ja ein SQL Server 2008 Express-Edition, dessen Limit pro Datenbank bei 4GB liegt.
Wenn alle Schritte zum Verkleinern der Datenbank versagen, ihre Datenbank immer noch größer 4 GB ist, dann müssen Sie in den sauren Apfel einer nicht mehr kostenfreien Lizenz eines SQL Server 2008 Standard Lizenz zurückgreifen. Derzeit wird der SQL Server 2008 R2 verkauft, in Kürze SQL Server 2012. Sie müssen jedoch auf die Version SQL Server 2008 “downgraden”
Trennen (Detach) Sie die Datenbank im SQL Server, damit Sie die .ldf und .mdf Dateien auf das Zielsystem kopieren können.
Zielsystem
Mit der Installation des Business Contact Managers 2010 wird wie schon erwähnt, der lizenzfreie SQL Server 2008 Express Edition installiert. Nicht installiert werden Verwaltungstools. Microsoft bietet diese jedoch hier an.
Auf dem Zielsystem sollten jetzt installiert sein:
| Windows 7 (64 Bit) | |
| Office 2010 mit Business Contact Manager 2010 (64 Bit) | Mit der Installation des Business Contact Manger 2010 wird auch eine 32Bit Variante des SQL Server 2008 installiert |
| die 32 Bit Variante (x86) des SQL Server Verwaltungstools mit dem Namen Microsoft SQL Server 2008 Management Studio Express | Die Installation ist etwas tricky. Es muss unter Umständen einmal neu gebootet werden! |
| Business Contact Manager Datenbanktool für Outlook 2010 |
Die konvertierten mdf und ldf Dateien werden auf dem Zielrechner ins Standardverzeichnis der SQL Instanz kopiert:
C:\Program Files (x86)\Microsoft SQL Server\MSSQL10.MSSMLBIZ\MSSQL\DATA
Dann starten wir das SQL Server Management Studio mit Admin-Rechten! Rechter Mausklick auf SQL Server Management Studio –> Als Administrator Ausführen.
Verbinden Sie sich mit dem Datenbankmodul. Erweitern Sie Datenbanken.
Klicken Sie mit rechter Maustaste auf Datenbanken und anschließend auf Anfügen (Attach)
Im “Datenbank hinzufügen Wizzard” klicken Sie auf Hinzufügen.
Wählen Sie die mdf-Datei MSBMC aus und bestätigen Sie mit OK.
Die Daten werden jetzt angezeigt. Ein weiterer Klick auf OK und die Datenbank ist angefügt und damit dem SQL Server bekannt.
Starten Sie jetzt das Business Contact Manager-Datenbanktool für Outlook 2010 und wählen “Eine Datenbank freigeben”
Klicken Sie auf “Nächste”
Es muss die richtige SQL Server Instanz ausgewählt werden. Wenn Sie keine weiteren Instanzen mit anderen Programmen auf Ihrem PC haben, wird die Instanz automatisch angezeigt.
Klicken Sie auf “Nächste”
Wählen Sie die konvertierte Datenbank “MSBMC” aus
Klicken Sie auf “Nächste”. Wählen Sie anschließend den Benutzer aus
Klicken Sie auf “Nächste”
Jetzt werden die ausgewählten Benutzer angezeigt, die Zugriff auf die Datenbank haben.
Klicken Sie auf “Nächste”
Abschließend wird angezeigt, dass die Rechte richtig zugewiesen wurden.
Klicken Sie “Nächste” und Schließen Sie das Datenbanktool.
Zu guter Letzt muss nun Outlook 2010 und dem integrierten Business Contact Manger die “konvertierte” und mit den richtigen Zugriffsrechten versehene Datenbank zugewiesen werden. Starten Sie Outlook und wechseln Sie in den Backstage Bereich.
Auf diesem System war der Business Contact Manager “deaktiviert”. Klicken Sie auf “aktivieren”. Wenn die falsche Datenbank oder die Beispiel-Datenbank ausgewählt wurde, wechseln Sie erneut in den Backstage-Bereich…
und klicken Sie auf “Datenbanken verwalten”
Wählen Sie “Eine Datenbank erstellen oder auswählen”
Klicken Sie auf “mit einer lokalen Datenbank verbinden”
Wählen Sie die Datenbank “MSBMC” aus und klicken Sie auf “Verbinden”
Danach stehen Ihnen die Daten im Business Contact Manager zur Verfügung.
Zusammenfassung:
Die Microsoft-Programmierer haben bei der Konvertierung der Datenbank (Anhebung von 2007 auf 2010) leider nicht bedacht, das beim Inline Update der BMC Datenbank diese das kritische Limit von 4 GB überschreiten kann. Besser wäre gewesen, eine neue Datenbank zu erzeugen und Daten der alten 2007 Datenbank in die neue Struktur 2010 zu überführen.
einziges Manko der obigen Beschreibung. Ich benötige zumindest einen (nicht mehr kostenfreien) SQL Server 2008 (keine höhere Version!!) in der Standard Version.
Sollte Ihnen dieser nicht zur Verfügung stehen, können Sie uns gerne kontaktieren, wir erledigen dies als Dienstleistung für Sie.
Entdecke mehr von Hans Brender's Blog
Melde dich für ein Abonnement an, um die neuesten Beiträge per E-Mail zu erhalten.

Guten Tag
Haben Sie ev. noch ein Business Contact Manager 2010 64 bit SW DE. Ich hatte einen SW Absturz und habe keine Programm mehr. Ich kann diese SW nirgends mehr auftreiben.
Wäre super merci
LikeLike
Hallo und sorry, nein. Ich würde es einmal auf den sozialen Netzwerken probieren.
LikeLike
Hallo Herr Brender,
vielen lieben Dank noch einmal für Ihre schnelle Hilfe, beim lösen meines Outlook 2010 Problems.
Viele Grüße aus Baunatal und ein schönes Wochenende
Ihr Sven Lachmund
LikeLike
Hallo Herr Brender,
ich habe ein kleines Problem und eventuell können Sie mir als Experte helfen.
Ich habe Win 7 Microsoft Outlook 2010 über einen Exchange 365.
Folgendes Problem:
Ich weiß nicht wie aber meine ost Datei ist weg. Ich kann es mir nicht erklären.
Jetzt, öffnet sich Outlook nicht mehr und ich habe die komplette Festplatte abgesucht. Nichts zu finden. Zum Glück habe ich über den Exchange noch alle Daten.
Soll ich jetzt Outlook neu installieren oder geht es auch anders?
Noch eine andere Frage: Ich würde gerne nur einen Posteingang für alle meine Konten haben. Momentan habe ich für jede Mail einen eigenen Posteingang und das nervt.
Vielen, vielen Dank für Ihre Mühe und Hilfe.
Viele Grüße aus Baunatal
Ihr Sven Lachmund
LikeLike
bitte rufen Sie mich an.
LikeLike